Passive PoE – это существенно удешевленный аналог стандартов 802.3af, 802.3at и 802.3bt. Пассивное питание позволяет существенно снизить цену оборудования. Но при этом такое оборудование не производит проверку нуждающегося в питании по витой паре устройства на потребляемую мощность и его состояние. То есть напряжение просто подается постоянно. Присутствует риск несовместимости оборудования, что приведет или к моментальной поломке или устройство сломается чуть позже из-за перегрева плат и их подгорания.
Питание, корпус IP камеры и земля
Re: Питание, корпус IP камеры и земля
Не управляемый не равно пассивный. А под пассивным POE подразумевают совершенно другое:
			
			
									
									
						Re: Питание, корпус IP камеры и земля
- вы можете разобрать камеру и посмотреть как она устроена.... 
оно как? не как гарантийная... и не всякий продавец проймет ее после разборки (даже очень аккуратной)
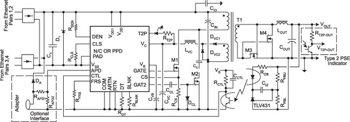
поделитесь технической инфой, Те, кто берут камеры в платах и немного разбираются в схемотехнике
(Прошу высказываться по теме! комментарии типа {По какой идее или по чьей идее?} пишите на mail.ru)
вариант схемы...
			
			
									
									
						оно как? не как гарантийная... и не всякий продавец проймет ее после разборки (даже очень аккуратной)
поделитесь технической инфой, Те, кто берут камеры в платах и немного разбираются в схемотехнике
(Прошу высказываться по теме! комментарии типа {По какой идее или по чьей идее?} пишите на mail.ru)
вариант схемы...
Re: Питание, корпус IP камеры и земля
Отвечу проще, платы вашей камеры крепятся к корпусу. Корпус металл, нога металл, вы крепите две камеры к металлу и получаете то, что получаете. Снимите одну камер с металла и вы получите рабочие устройства.
			
			
									
									
						Re: Питание, корпус IP камеры и земля
А схренали друг это:

			
			
									
									
						типа написал я ?vda писал(а):а что, по вашему он управляемый?Tюрин BB писал(а):С чего он вдруг стал пассивным?

Re: Питание, корпус IP камеры и земля
Шлишь, "отвечатель"AlienP666 писал(а):Отвечу проще, платы вашей камеры крепятся к корпусу. Корпус металл, нога металл, вы крепите две камеры к металлу и получаете то, что получаете. Снимите одну камер с металла и вы получите рабочие устройства.
 а что будет с гальваникой  и питанием, если такая жертва ЕГЭ как ты, возьмет и две батарейки (а-ли два АКБ) соединит ну скажем по минусами с корпусом камер а плюсы подаст каждый на свою, ну и при этом корпуса камер посадит на железный забор, то что получится по твоему ("не иначе" как ток по земле между батарейками потечет, да)?
 а что будет с гальваникой  и питанием, если такая жертва ЕГЭ как ты, возьмет и две батарейки (а-ли два АКБ) соединит ну скажем по минусами с корпусом камер а плюсы подаст каждый на свою, ну и при этом корпуса камер посадит на железный забор, то что получится по твоему ("не иначе" как ток по земле между батарейками потечет, да)? 
Re: Питание, корпус IP камеры и земля
Скорее по вакууму в твоей, гальванически отвязанной от реальности, голове.
			
			
									
									
						Тебе ответ уже дан, читай внимательней.UefLV писал(а):Вероятно одна из камер неисправна или это на столько говно камеры что не соответствуют спецификации POE.
Re: Питание, корпус IP камеры и земля
Я у Вас ничего  не спрашивал.
			
			
									
									
						Re: Питание, корпус IP камеры и земля
Это продублировано для ТюринаUefLV писал(а):Я у Вас ничего не спрашивал.
 .
 .Re: Питание, корпус IP камеры и земля
Ты бы, дублер хренов, себя дублировал или когда поддакивал другим, или когда нес очередную ахинею про прокладки, а не переобувался как нашкодившая школОта на лету при очередных прыжках в сторону.
			
			
									
									
						Re: Питание, корпус IP камеры и земля
Я смотрю ты прям ярый противник IP камер и всякой цыферьки, дома у тебя наверно стоит телефон с кругляшом и музычку чисто на патифоне слушаешь и кинокамера с 8мм пленочкой? Нах аналог только хардкор! Только механика! Покаж фотку своего патифона и пленочной камеры!Tюрин BB писал(а):Вот ровно потому что всякие мудозвоны в темах про аналоговые камеры якобы "тыкающие носом в реальные фото" ШЗ (!!!) камер, так и не смогли на этих своих фото даже обнаружить развязывающих трансформаторов, то по этим самым причинам, мне нет никакой надобности быть проще чем я есть на самом деле, а уже тем более нет никакой надобности чтобы подобное форумное чьмо с двумя классами образования и со своими 150 метровыми ШЗ-камерами через хорошие (и видимо FTP-6E) кабелями - ко мне тянулось.
 А я те покажу фотку своей печатной машинки 1952гв. Или все таки смотришь ШЗ-ТВ, разговариваешь по какому нить гамнафону, им же музычку слушаешь и фоточки с видосиками делаешь?
 А я те покажу фотку своей печатной машинки 1952гв. Или все таки смотришь ШЗ-ТВ, разговариваешь по какому нить гамнафону, им же музычку слушаешь и фоточки с видосиками делаешь?  
  
Re: Питание, корпус IP камеры и земля
Кстати, сейчас по стране проходят роадлохшоу от аксисов, а ведь они заявляют что они первые придумали первую IP камеру, прикинь, это от них пошла эта мерзкая зараза, можешь сходить к ним на фуршет и плюнуть им в рожу! 
			
			
									
									
						
- kROOT
- Специалист
- Сообщения: 13857
- Зарегистрирован: 02 сен 2013, 14:25
- Откуда: youcam.pro
- Контактная информация:
Re: Питание, корпус IP камеры и земля
Да просто весеннее обострение, осенью тоже самое было, зимой пациент вроде успокоился, ближе к лету ситуация стабилизируется, осталось совсем немного потерпеть.romicom писал(а):Я смотрю ты прям ярый противник IP камер и всякой цыферьки

