Подскажите будет ли работать

Все вопросы по IP камерам, IP серверам и по программному обеспечению для IP видеонаблюдения.
Asfandiar
Новичок
Сообщения: 19
Зарегистрирован: 22 июл 2023, 11:49

Подскажите будет ли работать

Сообщение Asfandiar » 29 июл 2023, 21:03

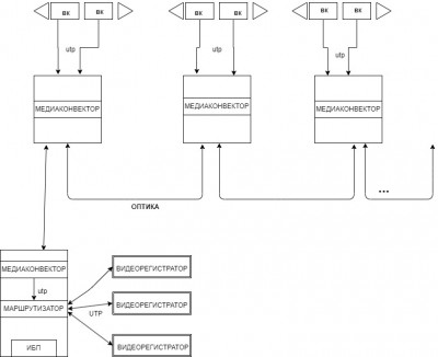
Изображение
Будет ли такое работать и на сколько хорошо будет такое работать на расстоянии 5и км?
Если да то подскажите конвекторы лучше выбирать?
Вложения
СХЕМА.jpg

Рустам
Специалист
Сообщения: 4023
Зарегистрирован: 10 май 2007, 06:59
Откуда: Челябинск

Re: Подскажите будет ли работать

Сообщение Рустам » 31 июл 2023, 16:57

У обычного медиаконвертера есть только один оптический вход и один медный, а у Вас к каждому как-то по два оптических и два медных кабеля подключены. Если "медиаконвертер" в этой схеме заменить на коммутатор с двумя оптическими входами, то да, будет работать.

GenaSPB
Модератор
Сообщения: 11324
Зарегистрирован: 20 апр 2010, 11:33
Откуда: Санкт-Петербург
Контактная информация:

Re: Подскажите будет ли работать

Сообщение GenaSPB » 31 июл 2023, 17:39

Рустам писал(а):
31 июл 2023, 16:57
Если "медиаконвертер" в этой схеме заменить на коммутатор с двумя оптическими входами, то да, будет работать.
Будет, но надежность ни какая. При сбое любого из коммутаторов все что дальше так-же ляжет. С учетом того что разница в стоимости волокна на 4, 8, 16 волокон ничтожна, а работу проделать одну и туже, то лучше на каждое ответвление оптики, отдельное волокно.

Аватара пользователя
mixatronik
Специалист
Сообщения: 314
Зарегистрирован: 25 янв 2022, 11:52

Re: Подскажите будет ли работать

Сообщение mixatronik » 01 авг 2023, 19:51

GenaSPB писал(а):
31 июл 2023, 17:39
Будет, но надежность ни какая. При сбое любого из коммутаторов все что дальше так-же ляжет. С учетом того что разница в стоимости волокна на 4, 8, 16 волокон ничтожна, а работу проделать одну и туже, то лучше на каждое ответвление оптики, отдельное волокно.
Золотые слова!

Asfandiar
Новичок
Сообщения: 19
Зарегистрирован: 22 июл 2023, 11:49

Re: Подскажите будет ли работать

Сообщение Asfandiar » 02 авг 2023, 17:09

mixatronik писал(а):
01 авг 2023, 19:51
GenaSPB писал(а):
31 июл 2023, 17:39
Будет, но надежность ни какая. При сбое любого из коммутаторов все что дальше так-же ляжет. С учетом того что разница в стоимости волокна на 4, 8, 16 волокон ничтожна, а работу проделать одну и туже, то лучше на каждое ответвление оптики, отдельное волокно.
Золотые слова!
а если кольцом сделать оптическую линию? или это не целесообразно?

reanimatorlash
Специалист
Сообщения: 518
Зарегистрирован: 24 июн 2020, 13:46

Re: Подскажите будет ли работать

Сообщение reanimatorlash » 02 авг 2023, 19:10

Asfandiar писал(а):
02 авг 2023, 17:09
а если кольцом сделать оптическую линию? или это не целесообразно?
если кольцом, то при повреждении линии ляжет вся сеть, а не только повреждёный сегмент.

Аватара пользователя
kROOT
Специалист
Сообщения: 13905
Зарегистрирован: 02 сен 2013, 14:25
Откуда: youcam.pro
Контактная информация:

Re: Подскажите будет ли работать

Сообщение kROOT » 02 авг 2023, 19:21

reanimatorlash писал(а):
02 авг 2023, 19:10
Asfandiar писал(а):
02 авг 2023, 17:09
а если кольцом сделать оптическую линию? или это не целесообразно?
если кольцом, то при повреждении линии ляжет вся сеть, а не только повреждёный сегмент.
Ну почему? Есть коммутаторы, которые позволяют, но они очень дорогие и обслуживание должно быть квалифицированным, надо коммутаторы с Spanning Tree Protocol

Asfandiar
Новичок
Сообщения: 19
Зарегистрирован: 22 июл 2023, 11:49

Re: Подскажите будет ли работать

Сообщение Asfandiar » 03 авг 2023, 16:26

рас уж все не так хорошо получается, может подскажете вариант как все это сделать лучше?)
а то на работе хотят сэкономить на проекте, начальство нашло простой выход, типа ну вы подумайте придумайте сделайте

GenaSPB
Модератор
Сообщения: 11324
Зарегистрирован: 20 апр 2010, 11:33
Откуда: Санкт-Петербург
Контактная информация:

Re: Подскажите будет ли работать

Сообщение GenaSPB » 03 авг 2023, 21:16

GenaSPB писал(а):
31 июл 2023, 17:39
С учетом того что разница в стоимости волокна на 4, 8, 16 волокон ничтожна, а работу проделать одну и туже, то лучше на каждое ответвление оптики, отдельное волокно.
Собственно вот! Тянете оптику с емкостей волокон не меньше числа коммутаторов. По крайней мере до первых нескольких. Допустим у вас всего 16 коммутаторов, тянете до 8-го 16 волоконную, далее на следующие 4 8-ку, далее 4-ку.

Аватара пользователя
mixatronik
Специалист
Сообщения: 314
Зарегистрирован: 25 янв 2022, 11:52

Re: Подскажите будет ли работать

Сообщение mixatronik » 04 авг 2023, 22:47

Asfandiar писал(а):
03 авг 2023, 16:26
рас уж все не так хорошо получается, может подскажете вариант как все это сделать лучше?)
а то на работе хотят сэкономить на проекте, начальство нашло простой выход, типа ну вы подумайте придумайте сделайте
Пример построения уже привели выше. Смысл в том, чтобы было поменьше промежуточного активного оборудования.

Asfandiar
Новичок
Сообщения: 19
Зарегистрирован: 22 июл 2023, 11:49

Re: Подскажите будет ли работать

Сообщение Asfandiar » 07 авг 2023, 20:13

Спасибо

ALEX_SE
Специалист
Сообщения: 4259
Зарегистрирован: 19 авг 2011, 20:52
Откуда: Энгельс

Re: Подскажите будет ли работать

Сообщение ALEX_SE » 09 авг 2023, 05:52

Ну кольцевая схема то же не есть плохо. Кабелю если повредится то он повредится как правило весь вне зависимости 1 там волокно или 16. Тем более что разница между 4 и 16 все-таки приличная в том числе и по работам. А отказоустойчивости никакой при повреждении кабеля. Вариант кольцо и 2 волокна чередовать через коммутатор. Я лично обычно еще пару волокон пускаю оконцованными на свякий случай между каждом шкафом. Еще надо учитывать как питание организовано.

Ответить

Вернуться в «IP видеонаблюдение»