Подскажите по оборудованию.
Подскажите по оборудованию.
Интересно мнение профи.
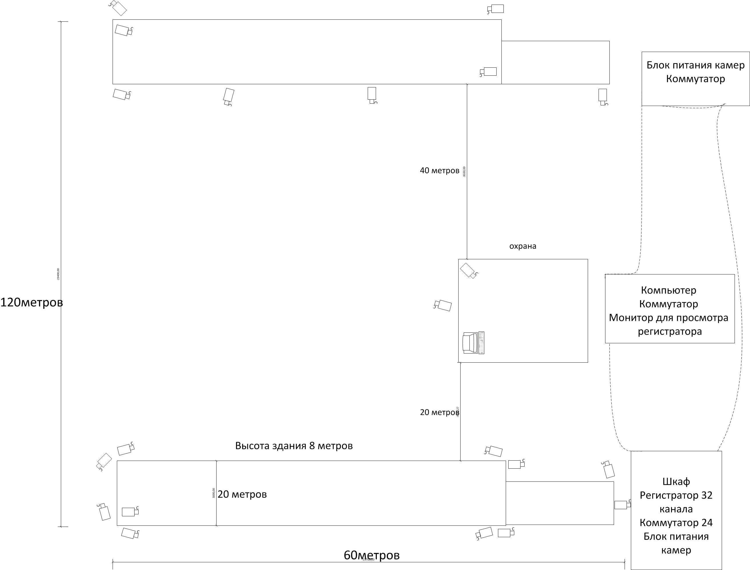
1) 3 ангара где находятся камеры. Поставить один рег на все камеры (это примерно 24-30шт.) или разделить на несколько. ББП для камер будут стоять каждый на свое здание.
2) коммутаторы Гигабитные?
1) 3 ангара где находятся камеры. Поставить один рег на все камеры (это примерно 24-30шт.) или разделить на несколько. ББП для камер будут стоять каждый на свое здание.
2) коммутаторы Гигабитные?
- kROOT
- Специалист
- Сообщения: 13892
- Зарегистрирован: 02 сен 2013, 14:25
- Откуда: youcam.pro
- Контактная информация:
Re: Подскажите по оборудованию.
Конечно один, 32к рег стоит 7 тыс и обслуживать проще. Внутри ангаров можно и 100мбит, центральный гигабитный, куда рег и будет подключаться.
-
Sergiodemaster
- Специалист
- Сообщения: 3407
- Зарегистрирован: 16 окт 2012, 09:24
- Откуда: Рязань
Re: Подскажите по оборудованию.
А как же нагрузка на просмотр? И объем дисков для хранения хотя бы 1й недели?kROOT писал(а):Конечно один, 32к рег стоит 7 тыс и обслуживать проще.
Re: Подскажите по оборудованию.
Александр, а у вас рег. который 1032 какие у него параметры по камерам (32\720) (24\1080) ?kROOT писал(а):Конечно один, 32к рег стоит 7 тыс и обслуживать проще. Внутри ангаров можно и 100мбит, центральный гигабитный, куда рег и будет подключаться.
И сколько HDD можно подключить?
- kROOT
- Специалист
- Сообщения: 13892
- Зарегистрирован: 02 сен 2013, 14:25
- Откуда: youcam.pro
- Контактная информация:
Re: Подскажите по оборудованию.
32/1080р, 2 винта минимум по 4Тб, но возможно и больше. Есть новые платы на 3536С, там тоже 32/1080р, но винты вроде уже по 8Тб поддерживаются. Пишу "вроде" потому что пока сам не протестирую, не доверяю китайским спецификациям. Плату можно переставить в корпус, а можно отдельно по 3500 без корпуса и БП, со шлейфами.Berker писал(а):Александр, а у вас рег. который 1032 какие у него параметры по камерам (32\720) (24\1080) ?
И сколько HDD можно подключить?
- kROOT
- Специалист
- Сообщения: 13892
- Зарегистрирован: 02 сен 2013, 14:25
- Откуда: youcam.pro
- Контактная информация:
Re: Подскажите по оборудованию.
Одновременный просмотр 32 камер уже обсуждался https://youtu.be/ytqdEMP2qhY" onclick="window.open(this.href);return false;Sergiodemaster писал(а):А как же нагрузка на просмотр? И объем дисков для хранения хотя бы 1й недели?kROOT писал(а):Конечно один, 32к рег стоит 7 тыс и обслуживать проще.
Длительность архива зависит от винтов и битрейта, на статичной картинке на Н265+ битрейт меньше мегабита при отличном качестве.
Re: Подскажите по оборудованию.
На всех новых платах сейчас поддержка как минимум 8Тб HDD - проверено лично. Даже на заявленных макс. 6Тб HDD испытывали 10Тб HDD, работали без проблем и работают по сей день, времени с начала теста уже прошло 1,5 Года. Вопрос состоит в том - надо ли такие объемы при H.265+?kROOT писал(а):32/1080р, 2 винта минимум по 4Тб, но возможно и больше. Есть новые платы на 3536С, там тоже 32/1080р, но винты вроде уже по 8Тб поддерживаются. Пишу "вроде" потому что пока сам не протестирую, не доверяю китайским спецификациям. Плату можно переставить в корпус, а можно отдельно по 3500 без корпуса и БП, со шлейфами.Berker писал(а):Александр, а у вас рег. который 1032 какие у него параметры по камерам (32\720) (24\1080) ?
И сколько HDD можно подключить?
- kROOT
- Специалист
- Сообщения: 13892
- Зарегистрирован: 02 сен 2013, 14:25
- Откуда: youcam.pro
- Контактная информация:
Re: Подскажите по оборудованию.
Ставили мне задачу хранение полгода на складе, считал, как раз планировал ставить платы в системный блок с кучей винтов, ну или готовых стоечных корпусах.
-
bulka58807
- Специалист
- Сообщения: 666
- Зарегистрирован: 04 фев 2013, 10:28
- Откуда: г. Екатеринбург
- Контактная информация:
Re: Подскажите по оборудованию.
Поддерживает 8ТБ и даже 10ТБ :kROOT писал(а):32/1080р, 2 винта минимум по 4Тб, но возможно и больше. Есть новые платы на 3536С, там тоже 32/1080р, но винты вроде уже по 8Тб поддерживаются. Пишу "вроде" потому что пока сам не протестирую, не доверяю китайским спецификациям. Плату можно переставить в корпус, а можно отдельно по 3500 без корпуса и БП, со шлейфами.Berker писал(а):Александр, а у вас рег. который 1032 какие у него параметры по камерам (32\720) (24\1080) ?
И сколько HDD можно подключить?

Re: Подскажите по оборудованию.
Знаю и на 12Тб поддержка есть, но диски безумно дорогиеbulka58807 писал(а):Поддерживает 8ТБ и даже 10ТБ :